一、项目基本情况
1、项目名称:BEAT365英国官网数字经济学院电商实训室升级改造项目采购公告
2、采购方式:比选
3、最高限价:38500.00元
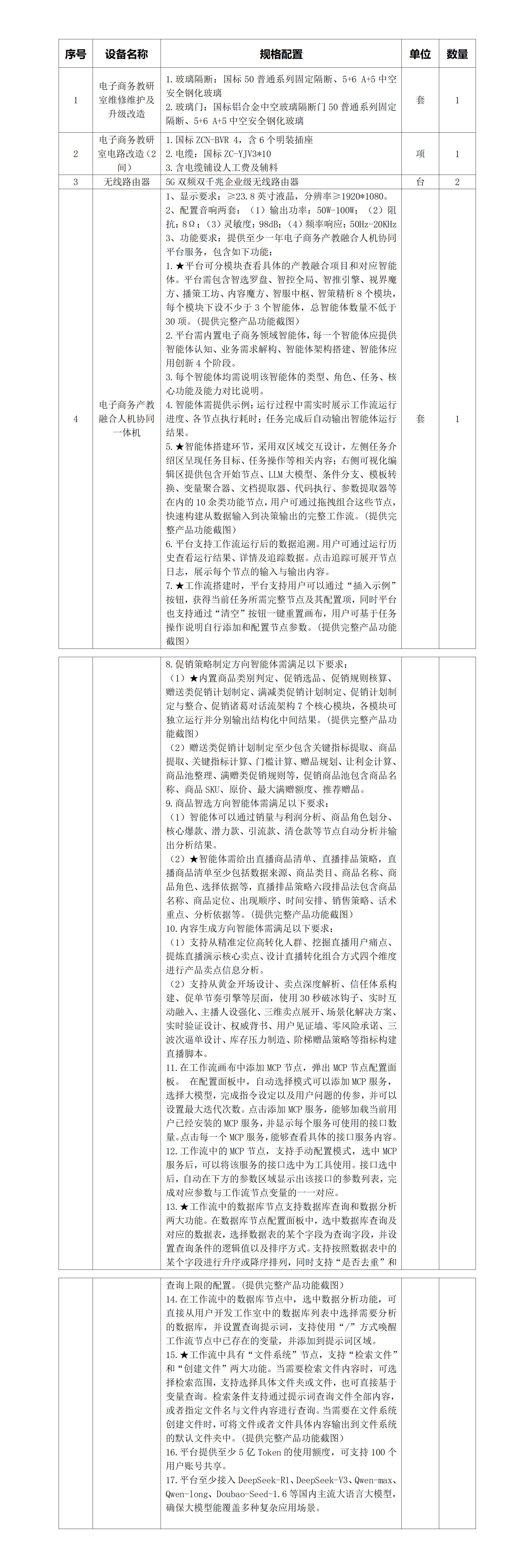
二、采购需求

说明:1、以上报价为全费用报价,含人工、材料、税金等。
2、须注明项目总价,该价格为总包价。
3、本项目不设预付款,检测完成通过验收后一次性付款。
4、履行期限:14天。
三、供应商资格要求
提供在中华人民共和国境内注册的营业执照复印件(加盖公章),能够在规定时间内完成相应供货并保证商品符合国家质量标准。
四、评选方法
综合评分法(详见附件评分表)。
五、响应文件提交
1、报价单位需在询价公告发布后三天内将密封的报价函(包括工商营业执照、组织机构代码证副本复印件加盖公章)本校仅接受现场递交方式,恕不接收邮寄材料。所递交材料概不退还,逾期或不符合条件者视为无效。
2、响应文件提交截止时间:2026年1月15日16:30(北京时间)。
3、报价函递交和联系地址:云南省昆明市呈贡区万峰街1909号BEAT365英国官网。
六、评选
自报价截止之日起3天内BEAT365将组成评价小组对有效报函进行评选,评选结果将通过学校官网及时发布。
七、有关约定和要求
出现下列情况之一者,报价文件无效,作废处理:
1、报价单位未盖公章或名称与公章不一致的;
2、报价函字迹模糊不清的(包含报价函附件);
3、不按要求报价,报价金额、计量单位谬误或提供两个以上报价的;
4、报价函信封不密封和不盖骑缝章的。
联系人:陈老师 电话:18206836518
地址:云南省昆明市呈贡区万峰街1909号BEAT365英国官网。
BEAT365英国官网数字经济学院电商实训室升级改造项目采购公告_01.jpg



